初来到这个世界,宝宝要做的第一件事,就是打疫苗,为自己的身体多增加抗体,以抵抗外来的各种病菌。除了国健署制定的公费疫苗,还有些需要爸妈额外自费的疫苗,建议谘询专业医师,必要时让宝宝施打,以达到更完整的保护力。

宝宝出生6个月后,来自母体的抗体会逐渐下降,大安妇幼医院婴儿室主任卓郁皓表示,幼童若不慎感染到疾病,不但自己生病,还有传染给其他人的风险,施打疫苗是最好的预防方法,能有效预防传染病的感染,「公费和自费疫苗加起来就有10几支要打,透过这些疫苗,为宝宝体内增加更多抗体,即使不小心被传染,也能避免症状过于严重。」

而在施打任何一种针剂前,医师会进行完整的评估工作,才会允许宝宝接种。卓郁皓医师提到,除非宝宝有发烧等急性疾病,否则在一般情况下,都能正常接种,「倘若宝宝不幸确诊,只要身体状况已好转,皆不会影响正规疫苗,但针对特殊状况的宝宝,如有在服用类固醇药物,或是曾因疾病如川崎症或MISC(儿童发系统发炎症候群)使用免疫球蛋白治疗者,须经由医师评估再决定接种时程。

疫苗施打时程.自费疫苗为何建议打?

打开宝宝手册中的疫苗接种卡,爸妈会发现,宝宝在学龄前,光公费就有将近20支疫苗要打,再加上自费疫苗、流感疫苗,和今年新增加的新冠疫苗,数量又更多了!以下整理出一张表格,让爸妈清楚了解疫苗的施打时程,同时告诉你,为何这些自费疫苗建议施打。

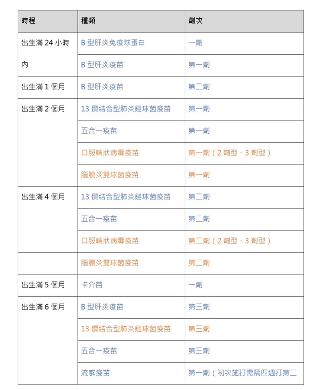
蓝色:公费疫苗;红色:自费疫苗。(图/ 婴儿与母亲提供)
蓝色:公费疫苗;红色:自费疫苗。(图/ 婴儿与母亲提供)

口服轮状疫苗

此款属于肠胃型疫苗,不同于其他肌肉注射的疫苗,轮状病毒疫苗需透过口服才能发挥其效果,卓郁皓医师提到,5岁以下的孩子,如遭受轮状病毒感染,恐会造成严重的噁吐、腹泻,甚至是脱水症状,需要送往医院打点滴处理,极少数会出现像是癫痫等併发症。

市面上有两种剂型可选择,保护力相当,只要确实服用,可预防孩子因轮状病毒所引起的急性肠胃炎。少数宝宝会在服用后出现轻微的腹泻,爸妈只需多加观察,不必过于担心。

.2剂型:出生满6周,第二剂间隔4周以上

.3剂型:出生满6周,第二、三剂各间隔4至10周

13价结合型肺炎链球菌疫苗

肺炎链球菌疫苗,其中的第一、二、四剂为公费,只有6个月的第三剂基础剂需自费接种。卓郁皓医师表示,施打此疫苗,能预防因肺炎链球菌所引起的中耳炎、鼻窦炎、肺炎,与脑膜炎等,如在6个月多施打这一支,能让宝宝体内的抗体浓度变高,提升黏膜感染如中耳炎得到保护力。「尤其是常感冒,例如送托婴中心的宝宝,常因呼吸道感染併发中耳炎,建议自费接种。倘若6个月没打,1岁的第四剂记得依然要施打,才能维持之后的保护力。」

六合一疫苗(白喉白日咳破伤风小儿麻痹B型嗜血杆菌五合一+B肝)

算一算宝宝6个月要施打的针剂,加上流感疫苗,新冠疫苗,肺炎链球菌疫苗,有5针要接种,为了减少宝宝的负担,也能让爸妈少奔波,近年来台湾引进六合一疫苗,是将公费的五合一疫苗加上B型肝炎疫苗合成一针,宝宝少挨一针,少痛一次,记得施打前可先向医疗院所谘询。

卓郁皓医师补充,以往五合一疫苗的施打方式,要将药粉与液体混合,再透过针头抽进打进体内,难免会有抽取不乾净等疑虑;六合一疫苗属于随拆即用,操作上步骤简单,能减少操作人员的失误,也能保障安全性,其保护力与分开施打两种疫苗相同,爸妈不妨可考虑。「施打后的48小时,爸妈要多观察孩子的体温,如施打部位有红肿,可先冰敷处理。」

水痘疫苗

第一剂属于公费疫苗,在宝宝1岁时施打,保护力约有75%~85%,卓郁皓医师提到,有些孩子仅接种第一剂,还是会出现突破性感染,少数突破性感染后起的水泡仍然严重,建议孩子4至6岁时,自费施打第二剂,将保护力提升至约97%,降低因水痘病毒所导致的细菌感染,肺炎、脑炎等併发症。

型脑膜炎双球菌疫苗

去年上路的B行脑膜炎双球菌疫苗,也是爸妈可考虑让孩子自费接种的疫苗,卓郁皓医师提到,脑膜炎双球菌是引起儿童细菌性脑膜炎的第三大凶手,一旦感染脑脊膜炎双球菌,病程变化快速,从发病到死亡只有24小时的时间,来势汹汹,死亡率高,存活者常病发后遗症,如截肢,听力丧失等后遗症,虽然发生率低,但是有B型脑膜炎球菌疫苗可以预防如此严重的感染,可谘询小儿科医师了解此疾病与疫苗。

新冠疫苗.有效预防重症发生

新冠肺炎病毒,影响台湾国人生活将近三年时间,年纪小的孩子是高风险群,近期幼儿新冠疫苗已核准上市,让6个月以上的宝宝,能接种疫苗得到保护。卓郁皓医师表示,5岁以下的孩子,感染新冠肺炎病毒,可能造成严重的併发症,如哮吼、肺炎,最严重的是脑炎,已造成多位儿童死亡,另外感染后两三个月内可能发生MIS-C(孩童多系统炎症徵候群),造成高烧合併休克,预防的最好方式,就是接种新冠疫苗,可减少MISC等併发症。

目前市面上有莫德纳和BNT两种疫苗可选择,莫德纳施打两剂,两剂需间隔四周,剂量为成人的1/4;BNT则须施打三剂,第一、二剂间隔四周,第二、三剂间隔八周,剂量为成人的1/10,两种疫苗皆能预防重症的发生,无论施打哪一种,施打后都要观察孩子是否出现嗜睡、食欲不佳、活动力不足等情况,如有异状,建议就医检查。

接种疫苗,能有效预防孩子受到疾病的侵袭。
(图/ 婴儿与母亲提供)
接种疫苗,能有效预防孩子受到疾病的侵袭。 (图/ 婴儿与母亲提供)

卓郁皓医师提醒,接种疫苗,能有效预防孩子受到疾病的侵袭,如错过了应接种的时程,爸妈也别因此忽略,须赶紧回医疗院所,与医师沟通询问,赶紧把没打到的疫苗补接种,才能为孩子筑起强大的防御墙,抵挡外在的病菌!

卓郁皓

现任:大安妇幼医院婴儿室主任

经歷:成大医院小儿部住院医师、感染科专科医师

本文作者:Fan

(本文摘自【婴儿与母亲】2022年11月号)

【婴儿与母亲】2022年11月号
【婴儿与母亲】2022年11月号
文章来源:婴儿与母亲
#宝宝 #自费疫苗 #疫苗 #公费 #建议