台中市警局目前在21处路口设置科技执法设备,发现事故发生率明显下降,因此参酌车祸事故统计数据,选定20处路口增设科技执法,分散在各区,预计7月1日正式上路,呼吁民眾上路务必遵守交通法规,才是守住荷包的不二法门。
中市警局表示,统计2023年事故件数,较前一年下降16.85%,显示科技执法有助于改善事故发生,因此将再新建置20处路口科技执法设备地点,预计今年7月1日正式执法。
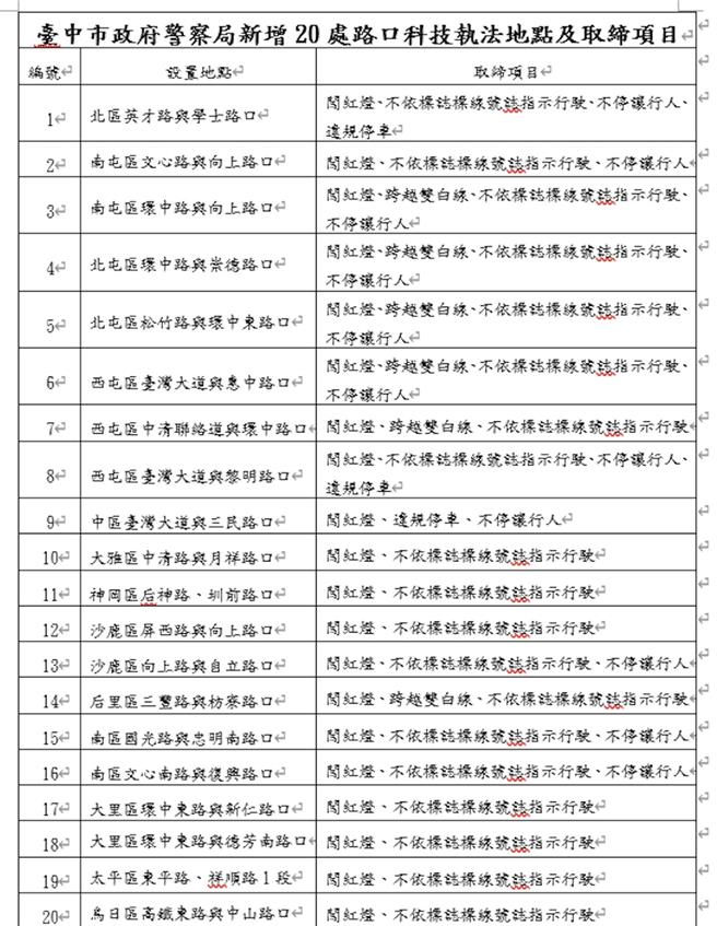
交通大队指出,新增科技执法地点,包括北区英才与向上路、南屯区文心路与向上路、北屯区环中路与崇德路等,都是根据车祸统计数据,从百大易肇事路口和各分局前10名易肇事路口考量进行规划,针对肇因对症下药。
而各路口科技执法重点包括闯红灯、不依标线标志号线指示行驶、不停让行人、违规停车等,透过科技执法设备全天候不间断运作及警示效果,强化闯红灯、不依标志标线号志行驶、跨越双白线及车不让行人等重大违规进行取缔,相关执法路口将在交通警察大队网站上公布。
台中市警局长李文章表示,设置科技执法设备可以辅助警方执法,也是未来的趋势,现场均有警示标志及告示牌面,提醒驾驶人此处执行科技执法动态侦测违规进行取缔,目的不是要开出罚单,主要是让用路人养成遵守交通规则的良好习惯,降低事故的发生。
发表意见
中时新闻网对留言系统使用者发布的文字、图片或檔案保有片面修改或移除的权利。当使用者使用本网站留言服务时,表示已详细阅读并完全了解,且同意配合下述规定:
违反上述规定者,中时新闻网有权删除留言,或者直接封锁帐号!请使用者在发言前,务必先阅读留言板规则,谢谢配合。