財政部表示,受凱米颱風(外圍環流)影響,部分地區發生災情,財政部請所轄稅捐稽徵機關秉持從寬、從速原則,主動協助及輔導受災納稅義務人申報(請)各項稅捐減免。
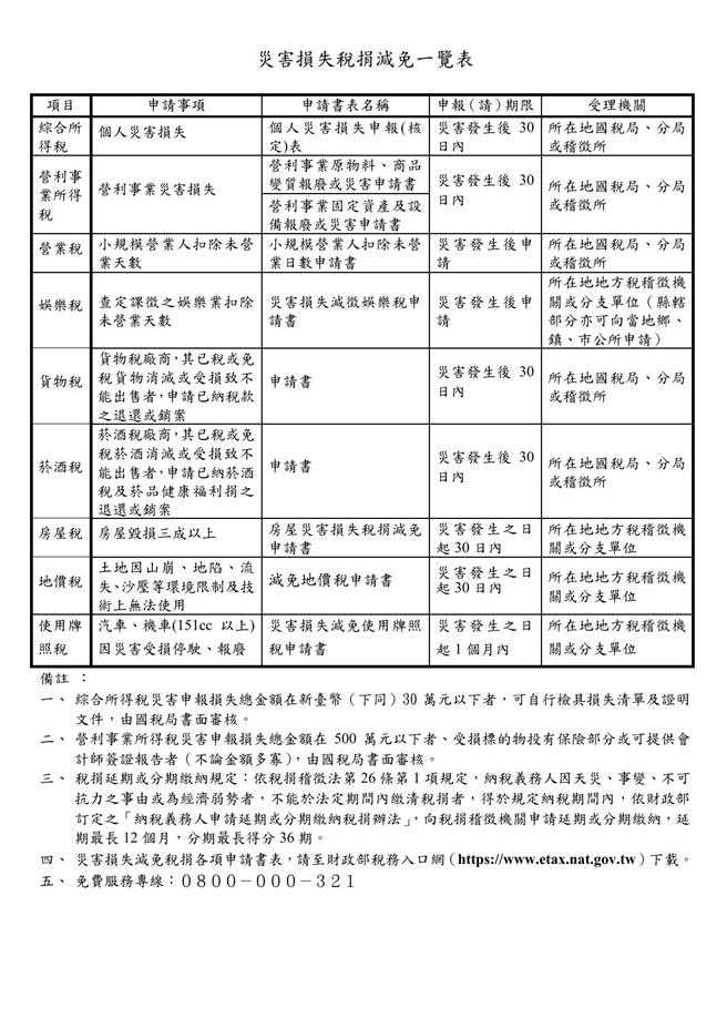
財政部進一步提供所得稅、營業稅、貨物稅、菸酒稅、房屋稅、地價稅、使用牌照稅及娛樂稅等稅目之減免規定(詳「災害損失稅捐減免一覽表」),該部並提醒納稅義務人多加利用財政部稅務入口網站(https://www.etax.nat.gov.tw)線上申請稅捐減免。
財政部指出,納稅義務人如對於災害損失稅捐減免之規定或申報(請)方式有不明瞭之事項,可至該部網站(https://www.mof.gov.tw/)災害協助專區查詢、或於上班時間就近向所在地稅捐稽徵機關詢問、撥打免費服務專線0800-000-321,將有專人處理。
發表意見
中時新聞網對留言系統使用者發布的文字、圖片或檔案保有片面修改或移除的權利。當使用者使用本網站留言服務時,表示已詳細閱讀並完全了解,且同意配合下述規定:
違反上述規定者,中時新聞網有權刪除留言,或者直接封鎖帳號!請使用者在發言前,務必先閱讀留言板規則,謝謝配合。