当我们因为种种原因陷入孤立时,不只会感到孤单寂寞,更会对于自己的处境感到羞愧,因为我们的社会把孤立无援的人给污名化了。60岁的单身女作家芙尔沃克,本身是位资深心理復健谘商师,却在生活处处碰壁时,与其他人一样羞于向人求助。当她终于走出孤立后,她决定对面临同样问题的人伸出援手,把经验写成《你可以独立,但不孤立》一书,希望当谁也找不到人可以倚靠的时候,提供暖心、坦诚而抚慰人心的建议。以下是重点书摘:

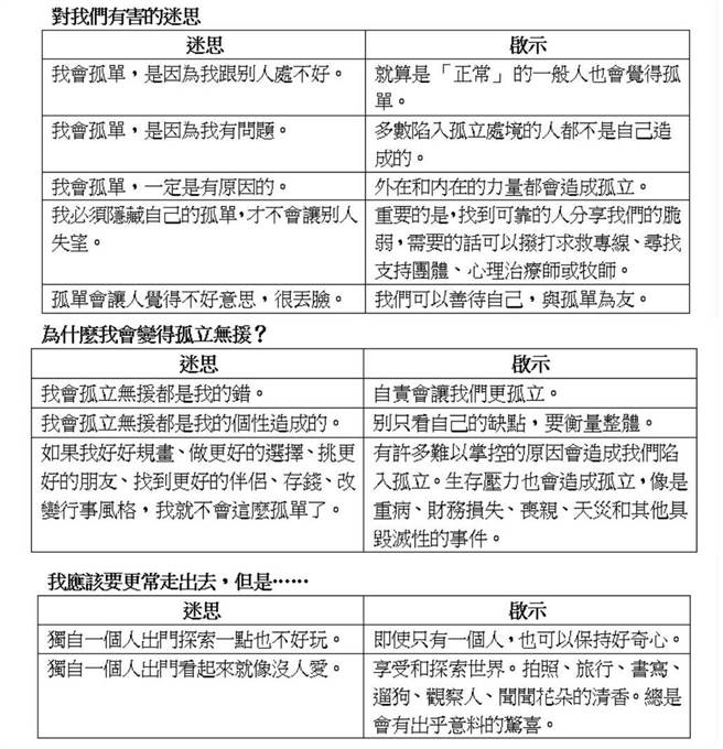
每一个让我得以挣脱孤立牢笼的经验启示,底下都有一个必须打破的迷思。这些迷思曾经误导我,让我继续陷于孤立,也呼应我们文化给孤立者贴上的污名。

不幸的是,面对孤立的处境,我们经常会自责,以社会污名来评判自己。事实上,当我们最需要向外求援时,我们往往会阻止自己这么做。孤立背上污名,对它的迷思和信念打击着我们的信心,摧毁我们努力建立新连结时所需要的勇气、希望和资源。

以下提及的迷思主要源于社会污名,会造成我们陷入孤立处境:

造成我们陷入孤立处境的迷思与破除建议。(图/商周出版提供)
造成我们陷入孤立处境的迷思与破除建议。(图/商周出版提供)
造成我们陷入孤立处境的迷思与破除建议。(图/商周出版提供)
造成我们陷入孤立处境的迷思与破除建议。(图/商周出版提供)

思索这些让人陷入孤立的迷思时,就可以理解为什么人们为了避免被评断、看轻或排挤,会不愿意踏出脚步,朝别人伸出手。

要打破孤立,答案看似简单明瞭,就是「走出去」,例如去当志工、加入团体运动,或去上上课,但是当这些迷思和信念打击我们的社交信心时,要这么做就不容易。这些根深柢固的思考模式会阻碍我们求助及建立所需的支持,能察觉到这一点,我们对自己跟对别人才会有更多耐心和同情心,也更愿意接纳。

不幸的是,社群媒体会增强和利用社会污名,甚至把社会污名变成一种武器,加深这些迷思对我们的影响。我们每天都会看到恶意的评论,到最后变得麻痹无感,认为这些污名化、羞辱和没有礼貌的言行是数位时代所必然。就算我们不是这么脆弱,在我们最寂寞、最孤单的时候,得不到一个「讚」、被删好友,或是在贴文底下看到残忍的留言,还是会让人觉得很受伤。

我个人就是最好的证明,经歷一整天忙着安抚生气和焦虑的家属的谘商工作,心力交瘁时对社群网路的动态总是特别敏感。上周我下班回到家后,打开脸书,不知道为什么,一个我真的很喜欢也很敬佩的朋友突然删了我。我立刻陷入自我怀疑,就像十三岁的孩子被同学拒绝一样。然而,不消几分钟,这些阴郁的感觉消失了,我想到隔天要去一位好友家吃晚餐。我心中充满喜悦及感激,这段友谊得来不易,我投入了许多爱、努力、耐心和宽恕。谢天谢地!这才是真实的、美好的连结,而不是网路上虚无缥缈的关系。事实是,社群媒体会让我们觉得自己永远都不够好,但充满爱的、实际的关系才能带来真正的归属感。

在走出孤立的漫长旅程中,我得到许多启示;担任了二十多年的谘商师,面对严重孤立的人,我学到很多也从中获得许多经验。我想要分享建立一个更好的支援网路的方式。此刻我们最需要的就是扩大真实社群的支持,降低网路社群、污名化、愈来愈少面对面对话沟通所造成的问题。残酷的世界里,我们可以温柔相待。

文章来源:本文节录自:【你可以独立,但不孤立:如何在疏离的时代下建立真实的情感连结与社群支援】一书
《你可以独立,但不孤立》书封。(图/商周出版提供)
《你可以独立,但不孤立》书封。(图/商周出版提供)
#芙尔沃克 #商周出版 #孤立 #迷思 #污名