基隆市稅務局整理災害相關稅捐減免指引,協助受災民眾解決災害減免稅務問題。(基隆市稅務局提供/徐佑昇基隆傳真)
基隆市稅務局整理災害相關稅捐減免指引,協助受災民眾解決災害減免稅務問題。(基隆市稅務局提供/徐佑昇基隆傳真)
基隆市稅務局整理災害相關稅捐減免指引,協助受災民眾解決災害減免稅務問題。(基隆市稅務局提供/徐佑昇基隆傳真)
基隆市稅務局整理災害相關稅捐減免指引,協助受災民眾解決災害減免稅務問題。(基隆市稅務局提供/徐佑昇基隆傳真)

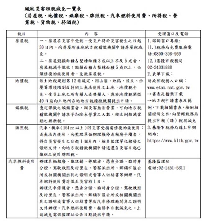
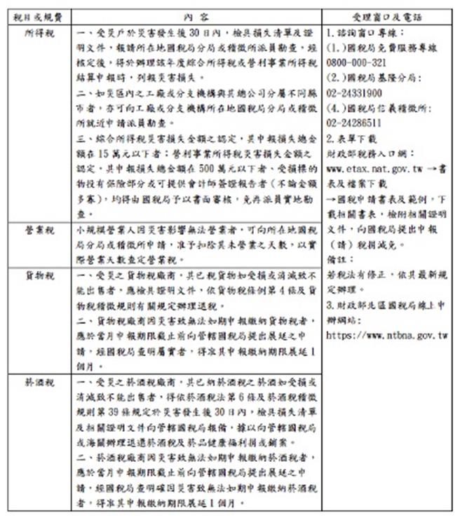
中度颱風凱米侵襲後,基隆雖非重災區,但仍有路樹倒塌、物品掉落導致損害等災情。基隆市稅務局整理災害相關稅捐減免指引,提供受災民眾解決災害減免稅務資訊,如房屋受損、汽機車泡水報廢等情形,均可減免。詳情可洽稅務局災害減免快速服務專櫃或致電諮詢。

稅務局表示,受災戶只要符合基隆市發放天然災害救助補助標準的對象,若房屋因颱風災害受損,毀損面積占整棟面積5成以上,必須修復才能使用者,房屋稅可全免;毀損占整棟面積3成以上不到5成者,則可申請減半徵收。

交通工具受損部分,如汽車、機車(151cc以上)泡水受損需修復始能使用,或因泡水受損無法再使用,向監理單位辦理報停或報廢手續者,得自災害發生日起1個月內,檢具監理單位核發證明文件,向主管稽徵機關申請退還自災害日起已繳納之使用牌照稅。

稅務局補充,颱風災害損失,除了房屋稅、使用牌照稅、地價稅、娛樂稅4項地方稅可向稅務局申辦減免外,還有所得稅、營業稅、貨物稅、菸酒稅4項國稅可向國稅局申請減免,汽車燃料費也可向監理站申請減免。

稅務局已整理「災害減免全攻略」及「颱風災害租稅減免一覽表」並放置在網站首頁的「災害減免專區」,彙整各項稅目及受理諮詢窗口單位電話,提供完整的稅務資訊,方便民眾一目瞭然。

稅務局提醒,民眾記得在災後先拍照並於30日內申請減免,如有不明瞭之處,地方稅可洽詢稅務局免付費服務電話0800306969或02-24331888轉118;國稅可洽詢基隆分局02-24331900或信義稽徵所02-24286511。

#基隆市 #凱米 #災情 #減稅 #稅務局