「S2O Taiwan泼水音乐祭」于去年举办,海报上有许多大咖艺人,不料主办方在活动前一天才说CL、Yellow Claw与R3hab等大咖艺人和DJ都不会出席,让许多粉丝怒斥要退票,主办方负责人曾开直播说「被文化部阴了」,近日主办方再发声明,将矛头指向文化部,要求文化部赔偿约3千5百万元,更表示「若文化部不赔偿,就不退钱给消费者」,引起网友热议。
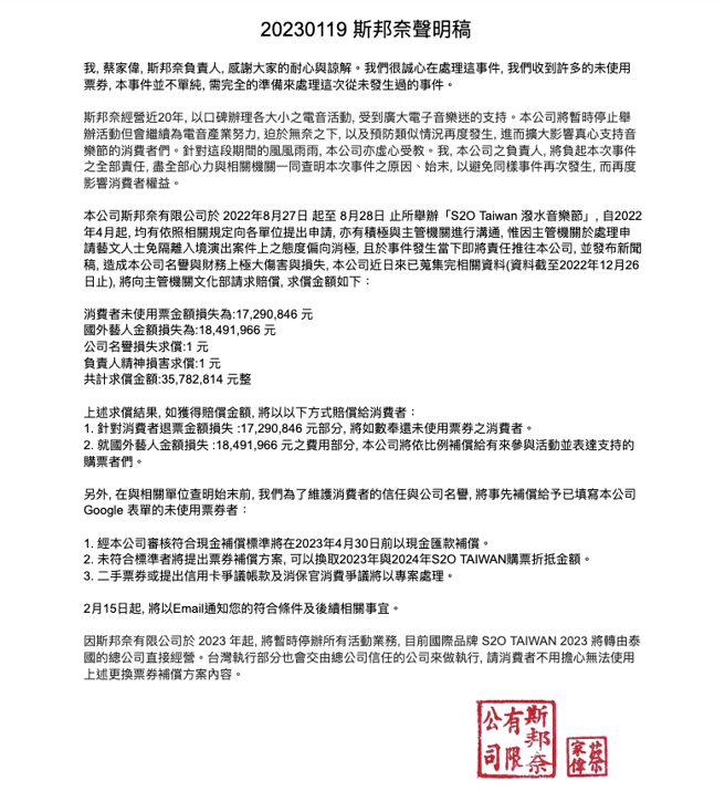
活动主办方斯邦奈19日在社群平台发声明表示「本事件并不单纯,需完全的准备来处理这次从未发生过的事件」,强调「S2O Taiwan泼水音乐祭」2022年4月起均有依照相关规定向各单位提出申请,也有积极与主管机关进行沟通,「惟因主管机关于处理申请艺文人士免隔离入境演出案件上之态度偏向消极,且于事件发生当下即将责任推往本公司,并发布新闻稿,造成本公司名誉与财务上极大伤害与损失」。
斯邦奈近日已搜集完相关资料,透露将向主管机关文化部请求赔偿,并列出细项「消费者未使用票金额损失为17290846元、国外艺人金额损失为18491966元、公司名誉损失求偿1元、负责人精神损害求偿1元,总计求偿金额3千5百78万2千8百14元整」,声明稿内提到如果获得文化部赔偿,才会赔偿给消费者,不过有事先补偿给部分消费者,且公司将暂停办所有活动业务,之后的「S2O Taiwan泼水音乐祭」会交由泰国总公司直接经营。
有网友表示:「声明稿结论1.文化部赔偿才会赔给消费者,2.文化部没赔偿的话什么都没有」、「根本电音界张淑晶」、「办活动真的挺辛苦的,会遇到的意外也非常多,加油」、「注意看这个公司太狠了,到现在还在打太极」。
发表意见
中时新闻网对留言系统使用者发布的文字、图片或檔案保有片面修改或移除的权利。当使用者使用本网站留言服务时,表示已详细阅读并完全了解,且同意配合下述规定:
违反上述规定者,中时新闻网有权删除留言,或者直接封锁帐号!请使用者在发言前,务必先阅读留言板规则,谢谢配合。