誠美材經營權之爭愈演愈烈,不只董事會鬧雙胞,董事提名名單也鬧雙胞,誠美材董事長何昭陽26日登報誠美材「合法提名」董事名單,其中列出總經理派的甘錦地、黃江煌2名董事,立刻遭2名董事澄清,批何昭陽盜用其名義,已涉及刑事不法行為。
何昭陽今天具名登報提出總經理派利用公開資訊觀測站,上傳不實董事名單,並將他自己手上的「合法名單」送交證交所,請證交所依法公告。但名單中,卻列出總經理派提名的海悅國際法人代表黃江煌及甘霖國際物流法人代表甘錦地,下午被對方發出聲明澄清。
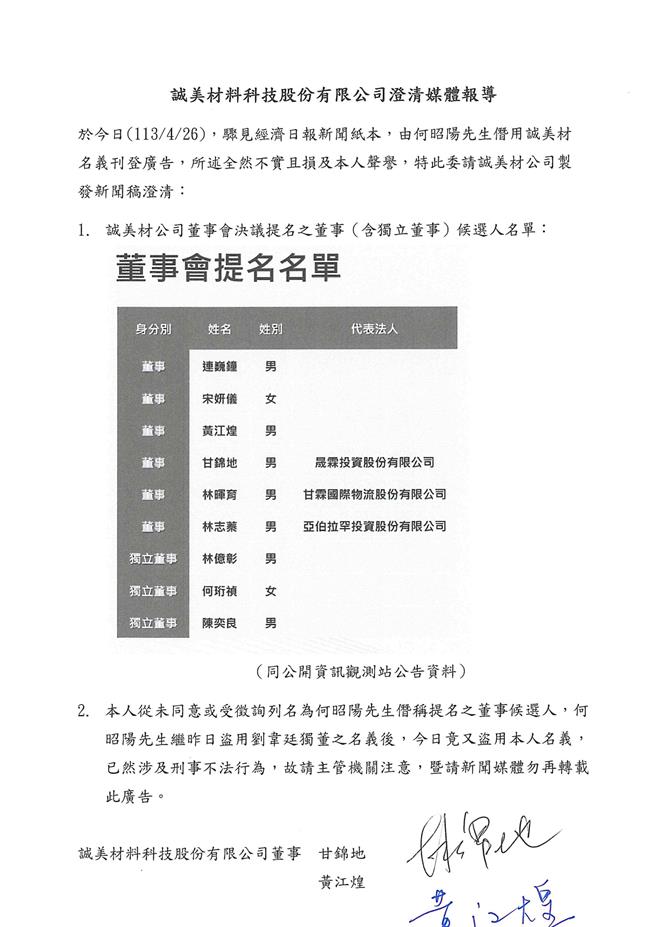
甘錦地、黃江煌共同具名表示,驟見媒體新聞紙本,由何昭陽先生僭用誠美材名義刊登廣告,所述全然不實且損及本人聲譽。2人從未同意或受徵詢列名為何昭陽先生僭稱提名之董事候選人,何昭陽先生繼昨日盜用劉韋廷獨董之名義後,今日竟又盜用本人名義,已然涉及刑事不法行為,故請主管機關注意,暨請新聞媒體勿再轉載此廣告。
發表意見
中時新聞網對留言系統使用者發布的文字、圖片或檔案保有片面修改或移除的權利。當使用者使用本網站留言服務時,表示已詳細閱讀並完全了解,且同意配合下述規定:
違反上述規定者,中時新聞網有權刪除留言,或者直接封鎖帳號!請使用者在發言前,務必先閱讀留言板規則,謝謝配合。