颱風來勢洶洶,有多個縣市宣布停班停課,財政部南區國稅局表示,受山陀兒颱風影響,可能造成部分地區嚴重災情,國稅局將秉持從寬、從速原則,主動協助及輔導受災納稅義務人申報(請)各項稅捐減免。
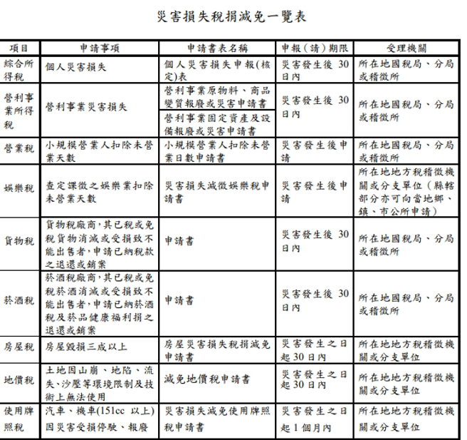
南區國稅局進一步說明,民眾因颱風造成財產損失時,記得把握災損減免三步驟,「拍照存證」、「檢附文件」及「申請減免」,並於災害發生後30日內,報請轄區稅捐稽徵機關辦理相關事宜,南區國稅局並提供所得稅、營業稅、貨物稅及菸酒稅等稅目之減免規定請民眾參考。
南區國稅局強調,納稅義務人除了可以臨櫃辦理與書面郵寄申請,也可至財政部稅務入口網(https://www.etax.nat.gov.tw)線上申請稅捐減免,快速又省時。納稅義務人如對於災害損失稅捐減免之規定或申報(請)方式有不明瞭之事項,可至南區國稅局網站(https://www.ntbsa.gov.tw/)災害損失報備專區查詢、或於上班時間就近向所在地稅捐稽徵機關詢問、撥打免費服務專線0800-000321,將有專人為您解說。
發表意見
中時新聞網對留言系統使用者發布的文字、圖片或檔案保有片面修改或移除的權利。當使用者使用本網站留言服務時,表示已詳細閱讀並完全了解,且同意配合下述規定:
違反上述規定者,中時新聞網有權刪除留言,或者直接封鎖帳號!請使用者在發言前,務必先閱讀留言板規則,謝謝配合。