109年國中教育會考在今天(17日)結束,會考內容包括了五大科目(國文、英語、數學、社會、自然),並於6月5日開放網路成績查詢及寄發成績單。國中教育會考推動工作委員會在所有科目結束之後,也提供了各科目的試題、解答,方便考生們核對。

以下為社會科選擇題試題:

109國中會考社會科試題一覽(一)/國中教育會考推動工作委員會 提供
109國中會考社會科試題一覽(一)/國中教育會考推動工作委員會 提供
109國中會考社會科試題一覽(二)/國中教育會考推動工作委員會 提供
109國中會考社會科試題一覽(二)/國中教育會考推動工作委員會 提供
109國中會考社會科試題一覽(三)/國中教育會考推動工作委員會 提供
109國中會考社會科試題一覽(三)/國中教育會考推動工作委員會 提供
109國中會考社會科試題一覽(四)/國中教育會考推動工作委員會 提供
109國中會考社會科試題一覽(四)/國中教育會考推動工作委員會 提供
109國中會考社會科試題一覽(五)/國中教育會考推動工作委員會 提供
109國中會考社會科試題一覽(五)/國中教育會考推動工作委員會 提供
109國中會考社會科試題一覽(六)/國中教育會考推動工作委員會 提供
109國中會考社會科試題一覽(六)/國中教育會考推動工作委員會 提供
109國中會考社會科試題一覽(七)/國中教育會考推動工作委員會 提供
109國中會考社會科試題一覽(七)/國中教育會考推動工作委員會 提供
109國中會考社會科試題一覽(八)/國中教育會考推動工作委員會 提供
109國中會考社會科試題一覽(八)/國中教育會考推動工作委員會 提供
109國中會考社會科試題一覽(九)/國中教育會考推動工作委員會 提供
109國中會考社會科試題一覽(九)/國中教育會考推動工作委員會 提供
109國中會考社會科試題一覽(十)/國中教育會考推動工作委員會 提供
109國中會考社會科試題一覽(十)/國中教育會考推動工作委員會 提供
109國中會考社會科試題一覽(十一)/國中教育會考推動工作委員會 提供
109國中會考社會科試題一覽(十一)/國中教育會考推動工作委員會 提供
109國中會考社會科試題一覽(十二)/國中教育會考推動工作委員會 提供
109國中會考社會科試題一覽(十二)/國中教育會考推動工作委員會 提供
109國中會考社會科試題一覽(十三)/國中教育會考推動工作委員會 提供
109國中會考社會科試題一覽(十三)/國中教育會考推動工作委員會 提供
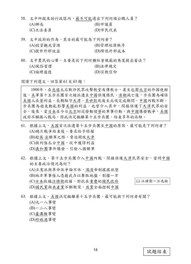
109國中會考社會科試題一覽(十四)/國中教育會考推動工作委員會 提供
109國中會考社會科試題一覽(十四)/國中教育會考推動工作委員會 提供
文章來源:國中教育會考推動工作委員會
#會考 #會考解答 #109會考 #國中教育會考 #五科解答