立委傅崐萁要求農委會提出真正能幫助柚農減少損失的具體方案,並要求主委陳吉仲負起全責。(報系資料照)
立委傅崐萁要求農委會提出真正能幫助柚農減少損失的具體方案,並要求主委陳吉仲負起全責。(報系資料照)

美國眾議院議長裴洛西本月初旋風訪台引發大陸不滿,禁止輸入台灣多項農產品,立委傅崐萁發文給農委會,要求提出協助農民的方案,卻得到一如既往「拓展外銷」、「國內行銷」及「多元加工」的鬼打牆答覆,讓農友無所適從,眼見中秋將至,文旦柚進入採收,傅再次要求農委會提出實質且具體性措施,更要求主委陳吉仲負起全責收購滯銷柚果,解決農民血本無歸的問題。

再過半個月就是中秋節,文旦柚進入採收期,怎料大陸海關總署在3日緊急宣布暫停進口台灣的柑橘類水果,包含文旦柚,由於花蓮瑞穗鶴岡文旦柚遠近馳名,栽種面積共約800公頃,若以每公頃產量20公噸計算,今年預計可產出1.6萬公噸,占全台產量的四分之一。

據統計,去年全台文旦柚外銷總量為7047公噸,其中大陸為4821公噸,從花蓮瑞穗出口的數量約2500公噸,佔比超過一半,花蓮縣政府估計今年恐有1100公噸受影響,占花蓮總產量6.5%,不少柚農擔心滯銷問題,甚至影響市場價格。

傅崐萁本月5日緊急發文給農委會,要求具體提出協助農民的方案,農委會10日回函說明因應措施為「拓展外銷」、「國內行銷」及「多元加工」,由於這些措施在還有大陸市場時就已在進行,認為農委會彷彿在鬼打牆,回覆依舊老調重彈。

傅崐萁表示,文旦柚受限於華人市場,外國人不過中秋節,少吃文旦柚,開拓東南亞、日本、歐美等外銷市場實屬不易,讓柚農無所適從,痛批「政府搞爛兩岸,農民率先完『旦』」。

傅崐萁今(21日)再度緊急要求農委會,儘速著手提出實質性、具體性的措施,包含包銷、認購、補貼、補助及收購等方案,真正幫助柚農減少損失,同時也要求陳吉仲負起全責,收購農民生產卻又滯銷的大果及小果,解決農民血本無歸的問題。

大陸海關總署本月3日緊急宣布暫停進口台灣的柑橘類水果,立委傅崐萁5日緊急發文給農委會,要求具體提出協助農民的方案。(立委傅崐萁服務處提供/羅亦晽花蓮傳真)
大陸海關總署本月3日緊急宣布暫停進口台灣的柑橘類水果,立委傅崐萁5日緊急發文給農委會,要求具體提出協助農民的方案。(立委傅崐萁服務處提供/羅亦晽花蓮傳真)
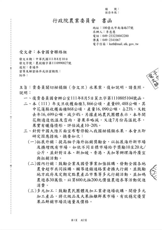
立委傅崐萁5日緊急發文給農委會,要求具體提出協助農民的方案,但農委會10日回函的因應措施卻始終如一,傅痛批農委會根本在「鬼打牆」。(立委傅崐萁服務處提供/羅亦晽花蓮傳真)
立委傅崐萁5日緊急發文給農委會,要求具體提出協助農民的方案,但農委會10日回函的因應措施卻始終如一,傅痛批農委會根本在「鬼打牆」。(立委傅崐萁服務處提供/羅亦晽花蓮傳真)
#文旦柚 #農委會 #花蓮 #傅崐萁