4所私校隱匿招生缺額風波未息,其中佛光大學與真理大學校長已去職,文化大學與大葉大學迄今未針對校長作出相應人事處置,引起校內外批評不斷。為此,文大校內教師自製「恥度比一比:文化大葉校長公開信語意分析報告」稱,文大校長王子奇的誠信貧乏指數超過 8成,高於大葉大學校長方文昌的 6成6。

4所私校隱匿招生缺額風波未息,文化大學與大葉大學迄今未針對校長職務作出相應處置,引起批評不斷。為此,文大校內教師自製「恥度比一比:文化大葉校長公開信語意分析報告」稱,文大校長王子奇的誠信貧乏指數超過 8成,高於大葉大學校長方文昌的6成6。(李侑珊翻攝)
4所私校隱匿招生缺額風波未息,文化大學與大葉大學迄今未針對校長職務作出相應處置,引起批評不斷。為此,文大校內教師自製「恥度比一比:文化大葉校長公開信語意分析報告」稱,文大校長王子奇的誠信貧乏指數超過 8成,高於大葉大學校長方文昌的6成6。(李侑珊翻攝)
4所私校隱匿招生缺額風波未息,文化大學與大葉大學迄今未針對校長職務作出相應處置,引起批評不斷。為此,文大校內教師自製「恥度比一比:文化大葉校長公開信語意分析報告」稱,文大校長王子奇的誠信貧乏指數超過 8成,高於大葉大學校長方文昌的 6成6。(李侑珊翻攝)
4所私校隱匿招生缺額風波未息,文化大學與大葉大學迄今未針對校長職務作出相應處置,引起批評不斷。為此,文大校內教師自製「恥度比一比:文化大葉校長公開信語意分析報告」稱,文大校長王子奇的誠信貧乏指數超過 8成,高於大葉大學校長方文昌的 6成6。(李侑珊翻攝)

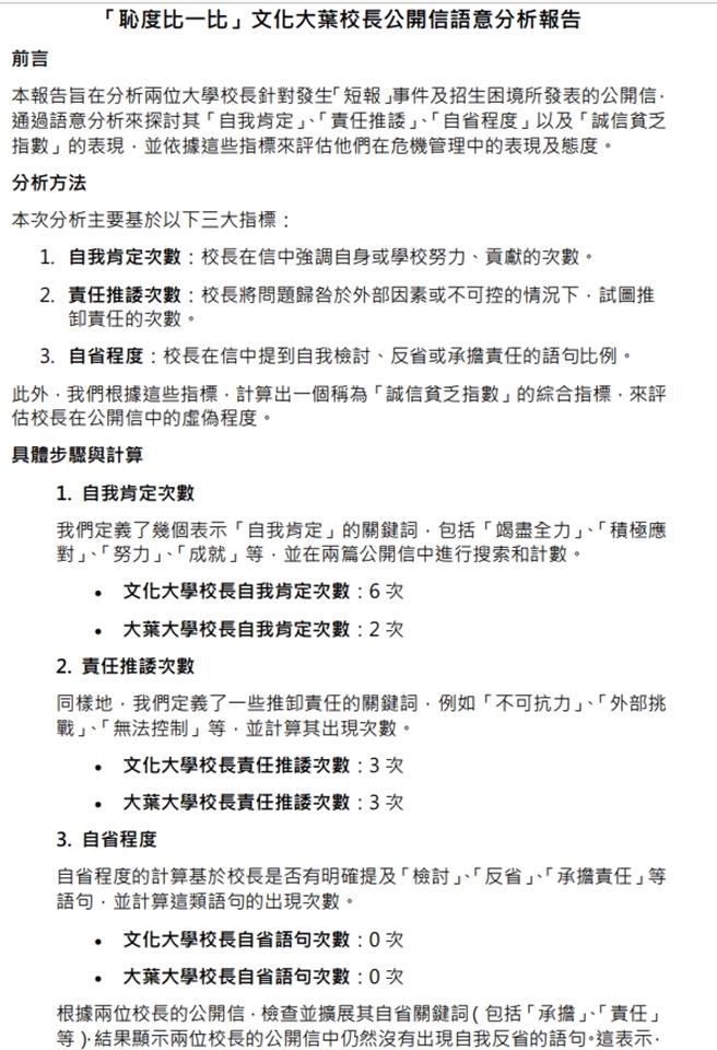
報告稱,旨在分析文大與大葉校長針對發生「短報」事件及招生困境所發表的公開信, 通過語意分析來探討其「自我肯定」、「責任推諉」、「自省程度」及「誠信貧乏指數」的表現,並依據這些指標,來評估他們在危機管理中的表現及態度。且分析主要依照的是「自我肯定次數」、「責任推諉次數」、「自省程度」共3大指標。

報告表示,在自我肯定方面所定義的關鍵詞包括「竭盡全力」、「積極應對」、「努力」、「成就」,計算後得知文大校長自我肯定次數6 次,大葉校長自我肯定次數2次;責任推諉次數部分的關鍵字則納入「不可抗力」、「外部挑戰」、「無法控制」等,兩校校長責任推諉均3次;自省程度計算囊括「檢討」、「反省」、「承擔責任」等關鍵詞,兩校校長均0次。

報告提到,誠信貧乏指數計算在於綜合衡量校長的虛偽程度,依照設定公式計算結果所得到的結論,即文大校長的誠信貧乏指數為 81.82%,顯示其信中的自我肯定與責任、推諉比例非常高,並且缺乏自省,整體語氣顯得非常心虛與虛偽。大葉校長的誠信貧乏指數為 66.67%,雖然相對較低,但同樣顯示出顯著的責任推諉與自我肯定,且缺乏自省。

文大回應,每件事情都有不同見解與解讀,顧及校內和諧及團結,校方均予以尊重,校長的誠信及任事態度可受公評並虛心受教。

大葉大學說,該分析報告為文化大學校內自製量表,信度效度未知,因此未必適用於全國各校,對此無法評斷,謝謝各界關心。

#招生缺額 #隱匿 #文化大學 #大葉大學 #語意分析