被稱為「買辦條款」的國民黨「黨公職兩岸交流行為準則」草案出爐,今天下午提送中常會討論,全案共僅10項條文,較先前外傳草案內容有所調整,其中縣市長、地方民代及黨中央委員(含)以下層級,並未列入規範,也未要求現有黨公職申報在大陸經營、投資事業。草案明訂黨公職人員參與兩岸交流活動前,須先報備,且不得有向象徵大陸地區政權之旗、徽、歌等行禮、唱頌等行為,有如「吳斯懷條款」。
據悉,全案經中常委討論,有人認為不宜第一次看到草案就通過,也有人主張調整部分文字,黨主席江啟臣裁示大陸事務部與中常委再溝通,調整後再送中常會。大陸部主任左正東說,中常委並非認為內容有問題,而是希望更審慎了解再通過,國民黨的決心與目標也不變,只剩部分文字修正,他將與具法律專業及嫻熟大陸事務的中常委意見交換,調整草案後再送中常會。
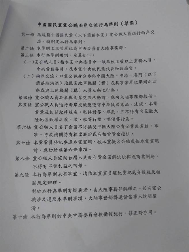
國民黨為去除「紅帽」而訂定的「黨公職兩岸交流行為準則」,共計 10條,其中規範的「黨公職」,包括國民黨中央黨部一級單位主管以上黨務人員、中常委及國民黨中央級民代、政務官。至於縣市長、地方民代等公職人員,並未列入。至於「兩岸交流」則指以黨公職身分參加大陸及港澳地區黨政軍機關 (構)或其事務單位舉辦的活動或與上述機關(構)人員互動的行為。
第四至十條,包黨公職人員參與兩岸交流活動前,應向大陸事務部報備。兩岸交流應遵守中華民國憲法、法規、國民黨黨章及相關紀律規定,堅持對等、尊嚴,且不得有向象徵大陸地區政權之旗、徽、歌等行禮、唱頌等行為。
其中第六、七條規定「黨公職人員名下企業不得接受中國大陸公有企業或黨務、軍事、行政機關持有相當股份或有相當資金挹注。」「黨員登記參選黨職、獲提名公職或擔任黨職前,都須切結無第六條。」
其他條文包括,黨公人員協助台灣人民或台資企業解決法律或商業糾紛,不得有不當利益回饋;準則有未盡事宜,都依黨紀處分規程等相關規定辦理;準則有疑義,由大陸部解釋;若有黨公職違反準則,大陸部則邀當事人說明;準則經中常會核備後實施。
國民黨因長期被抹紅,不利選舉,部分黨公職與大陸往來密切或作生意,被指為「買辦」,黨主席江啟臣在去年補選主席期間就主張訂定「黨公職兩岸交流行為準則」,且在當選後由大陸事務部草擬,在去年9月全代會也納入8點主張之一,強調「為保障合法合理合情的兩岸交流,國民黨將率先制定黨公職兩岸交流行為準則,明定從政黨員及黨職人員來往兩岸應遵守的規範。」
該準則原訂去年底前送中常會核備,但傳出原先草案內容非常嚴格,包括與大陸黨政軍人士聚餐都須事先報備,引起黨內不小反對,認為不可行,黨中央認為事緩則圓,因此經調整內容後,延到今天農曆年前最後一次中常會核備,結果並未通過。
據悉,為了慰問一年來受到疫情衝擊和受限於兩岸隔離規定的大陸台商,國民黨最近剛辦完兩場「大陸地區黨代表座談會」,58位黨代表中,約半數已在台者都出席,由祕書長李乾龍、大陸部主任左正東一起聯誼。此外,雖然海基會因疫情已取消今年的「大陸台商春節聯誼餐會」,國民黨目前仍繼續籌辦在農曆年後進行台商春節聯誼餐會,黨主席江啟臣將與台商會長、台商們聚會及慰問其辛勞,但若疫情再趨嚴,也不排除取消。
發表意見
中時新聞網對留言系統使用者發布的文字、圖片或檔案保有片面修改或移除的權利。當使用者使用本網站留言服務時,表示已詳細閱讀並完全了解,且同意配合下述規定:
違反上述規定者,中時新聞網有權刪除留言,或者直接封鎖帳號!請使用者在發言前,務必先閱讀留言板規則,謝謝配合。