疫情延燒,立委黃國書22日表示,他接到多間醫學大學及醫事領域實習生和家長陳情,醫療實習生無法優先施打疫苗,增加染疫風險,恐造成防疫破口。經他向教育部反映協商後,醫院實習學生可納入第一類公費接種對象,教育部已公佈相關行政指引,將加速施打疫苗。
黃國書指出,新冠肺炎疫苗(COVID-19)第一類公費接種對象「醫療院所之非醫事人員」,醫事領域實習生因只有跟醫療院所完成簽約,尚未正式成為醫療院所工作人員,無法由醫療院所造冊向主管機關申請疫苗施打;還有些實習單位則要求實習生須接種疫苗才能實習,相關規定不明確,恐造成過渡期間的防疫破口。
黃國書表示,目前疫情尚未完全控制,學校與醫療院所之間的行政流程對接必須順暢,如果沒有一致的配套措施,不但家長跟學生擔心確診風險,恐將影響到醫護人力防疫能量。
黃國書表示,教育部和衛福部協商後加速造冊行政流程,讓新一波醫護實習生進至醫療院所報到後,就能加快施打疫苗,加入第一線醫療防疫的工作。
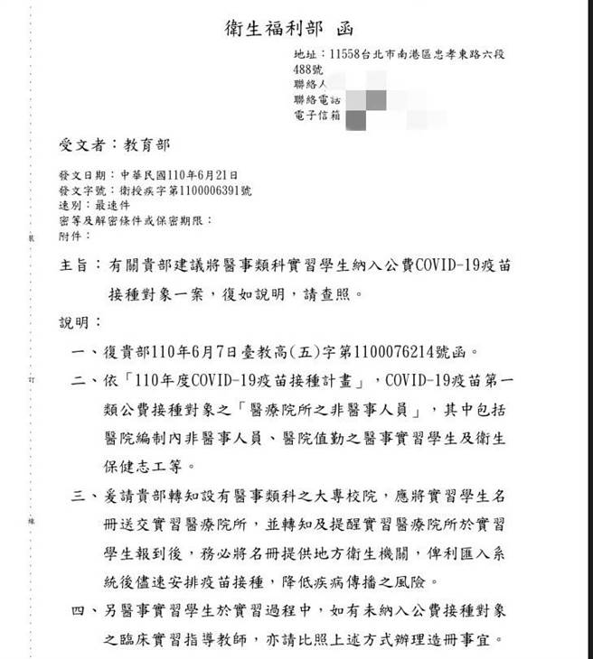
黃國書表示,衛福部21日已正式發文,針對醫事領域實習生施打疫苗有明確的權責公告相關行政指引,將於今年7月到醫院實習的在校生,終於可以納入優先施打對象。此外,教育部也同步發文通知各大專院校,針對醫事領域實習生和實習指導教師皆要求盡快造冊送實習醫院。
發表意見
中時新聞網對留言系統使用者發布的文字、圖片或檔案保有片面修改或移除的權利。當使用者使用本網站留言服務時,表示已詳細閱讀並完全了解,且同意配合下述規定:
違反上述規定者,中時新聞網有權刪除留言,或者直接封鎖帳號!請使用者在發言前,務必先閱讀留言板規則,謝謝配合。