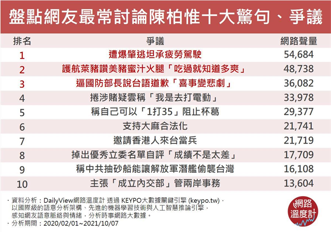
質詢出席率100%為何被喊罷免
基進黨立委陳柏惟「3Q哥」罷免投票即將在10月23日舉行,隨著日子越來越靠近,原先想低調應對的陳柏惟卻爭議連環爆,網路聲量持續創下新高,增添不少變數。
面對罷免陳柏惟曾回應「若因為我表現很台罷免我,沒有道理」,因此今天《DailyView網路溫度計》就透過《KEYPO大數據關鍵引擎》調查,陳柏惟任內的究竟有哪十大爭議。其中,向來以立委質詢百分百出席率自豪的他,任期內實際上有不少爭議,都來自他質詢時脫口而出的「驚句」。
No.10 主張「成立內交部」管兩岸事務
2020年3月9日,陳柏惟在立法院質詢外交部長吳釗燮時,稱中國國台辦是設在統戰部之下,我國陸委會與國台辦並不對等,語出驚人的建議外交部未來可成立「中國司」,台灣也可以成立「統戰部」、「內交部」等組織,負責處理海峽兩岸事務。
此番言論立刻被外交部打臉是「錯誤認知」,陳柏惟卻在臉書解釋,自己想表達的是保障民眾權益,找回台灣自己的主體地位,反過來質疑網友「我跟你講補足外交功能,你只看到內交部」。
No.9 稱中共抽砂船能讓解放軍潛艦偷襲台灣
2020年5月18日,陳柏惟出席外交及國防委員會,針對中國抽砂船來台採砂一事,懷疑背後另有目的。陳柏惟說,因為中國下達採砂禁令,只好跑來台灣附近海域盜採,話鋒一轉,質詢國防部中國抽砂船是否為預謀要挖「潛艦伏擊區」。
備詢的海軍參謀長敖以智回覆「沒那麼簡單」,陳柏惟繼續追問「繼續挖下去,有沒有可能」,敖以智再答「可能要挖很久」暗指機率不高,陳柏惟再確認「可能性不高?」得到「對」的回覆,才就此打住,但建議國防部繼續觀察。
No.8 掉出優秀立委名單自評「成績不是太差」
向來自豪是優秀立委的陳柏惟,這次意外掉出公督盟優秀立委名單,口袋國會評鑑中,陳柏惟在全院評比中也未獲任何獎項,所屬國防外交委員會評比更只拿下1顆星。被問及是否擔心影響罷免投票結果,陳柏惟自評「成績不是太差」,用學生考試比喻,不能因為只有一次沒有考好就說他不該當學生。
不過陳柏惟多次在質詢時天馬行空的發言,恐怕也是不少網友對他質詢表現的印象,針對摔出優秀立委名單一事,他則是自誇成績不是太差。
No.7 邀請香港人來台當兵
2020年3月24日,陳柏惟在立院質詢蘇貞昌時,突然拋出港人來台當兵議題,建議台灣可以透過邀請香港人來台當兵取得公民權,讓撐香港不再只是一句口號,並列舉出多項優點,包括港人更年輕、更討厭中國,還可以增加台灣勞工人口等等。
這樣的質詢內容引發熱議,陳柏惟臉書同時也遭不滿網友灌爆,甚至有人留言「這位天兵到底是誰選的」。
No.6 支持大麻合法化
隨著罷免投票日將至,陳柏惟過去的言行舉止也重新受到嚴格檢視,一段過去在網路政論節目上的影片中,陳柏惟當時表示自己支持藥用大麻合法化,認為娛樂性的要階段性開放,被外界說是支持大麻合法化的立委。
對此,陳柏惟回應「這個誤解一定很大」,後來被民間罷免團體刪Q總部拿出影片打臉後,挨批「慣性說謊」、「講過還不承認」後,才改口表示自己是堅定的「挺藥反毒」,針對藥用、娛樂用未來都可以再討論。
No.5 稱自己可以「1打35」阻止杯葛
面對國民黨立法院黨團為了擋萊豬進口,連續多次杯葛行政院長蘇貞昌進行施政報告的「立院大亂鬥」,陳柏惟揚言要「1打35」來阻止國民黨,令許多支持者聽了大呼過癮。
不過話才說完沒多久,陳柏惟就在下一次的混亂當中,被國民黨立委林為洲鎖喉一秒制伏,事後說自己是遭到背刺、偷襲,不畏戰表示「下次要挑戰36個」。
No.4 捲涉賭疑雲稱「我是去打電動」
陳柏惟近日被爆多年前涉賭,本人親上火線回應,承認去過被認定經營賭博的電子遊樂場,強調自己沒有賭博行為「只是去打電動的」,就算有玩賭博性質機台,但算不算賭博要看怎麼定義,代幣拿去換錢才是賭博,自己沒有換現金,稱如果這樣就算賭博「湯姆熊也可能有人在裡面賭博」。
電玩風波持續延燒,甚至創下個人聲量新高,恐怕替罷免投票結果增添更多變數。
No.3 逼國防部長說台語道歉「喜事變悲劇」
2021年9月27日,陳柏惟質詢國防部長邱國正時,一改過去質詢國安、國防單位都用國語質詢,申請使用首次試辦的國家語言通譯服務,用台語質詢。邱國正對此表示尊重,但因為請國防部常次李宗孝充當「傳譯」,反而引起陳柏惟不滿,質疑邱國正明明聽的懂為何要堅持透過翻譯說明,痛批他「鴨霸」。
陳柏惟事後解釋使用台語是擔心「阿公阿嬤聽不懂怎麼辦」,但仍被網友酸「選你是來監督政府,不是推廣母語」等等,陳柏惟後來也在臉書致歉表示「喜事變悲劇」。
No.2 護航萊豬讚美豬蜜汁火腿「吃過就知道多爽」
面對多數民意反對進口的美豬議題,立法院還在為了審查萊豬打得火熱,陳柏惟卻在臉書開直播大談美豬蜜汁火腿有多好吃。
陳柏惟在直播中說,自己支持美豬進口,認為擔心進口後會不小心吃到的人,不是不相信政府,而是對台灣攤販不信任。全民最在意的食安議題說到一半,陳柏惟話鋒一轉開始分享自己的「美食心得」,透露自己喜歡吃美豬蜜汁火腿,大讚好吃,還說「吃過就知道有多爽」,引來網友留言「我OK,你先吃」。
No.1 遭爆肇逃坦承疲勞駕駛
政治人物難免受到高標準檢視,罷免案投票日在即,陳柏惟被爆出多年前曾「肇事逃逸」,選擇第一時間在臉書上勇敢認錯,坦言自己年輕的時候不懂事、行為不夠成熟,因為疲勞駕駛釀此意外事故,自己事後也與受害人達成和解。
然而火速出面認錯道歉未能完全平息爭議,不僅帶起一波個人聲量高峰,炒熱罷免案熱度,臉書貼文也引來大批綠營人士送暖「加油」、「勇於承擔』等留言,同時也意外激怒部分網友,痛批「肇事逃逸有什麼好加油」、「跑不夠快才被抓到,是要他加油跑快點嗎」。
【網路溫度計調查結果之圖文,未經授權請勿轉載、改寫】
分析說明:
本研究資料由《KEYPO大數據關鍵引擎》提供,分析時間範圍為2020年2月1日至2021年10月7日。
系統觀測上萬個網站頻道,包括各大新聞頻道、社群平台、討論區及部落格等,針對討論『陳柏惟爭議』相關文本進行分析,並根據網友就該議題之討論,作為本分析依據。
本文所調查之結果,非參考投票、民調、網路問卷等資料,名次僅代表網路討論聲量大小,不代表網友正負評價。
本篇分析報告使用「KEYPO大數據關鍵引擎」
發表意見
中時新聞網對留言系統使用者發布的文字、圖片或檔案保有片面修改或移除的權利。當使用者使用本網站留言服務時,表示已詳細閱讀並完全了解,且同意配合下述規定:
違反上述規定者,中時新聞網有權刪除留言,或者直接封鎖帳號!請使用者在發言前,務必先閱讀留言板規則,謝謝配合。