大陸大學啟動2022年對台招生,今年最大改革是從單招改為聯招,報名時間一律是3月1日到31日,5月15日放榜。(簡立欣製表)
大陸大學啟動2022年對台招生,今年最大改革是從單招改為聯招,報名時間一律是3月1日到31日,5月15日放榜。(簡立欣製表)

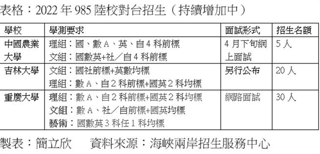
大陸大學啟動2022年對台招生,今年最大改革是從單招改為聯招,報名時間一律是3月1日到31日,5月15日放榜。目前平台(https://www.gatzs.com.cn/z/tw/getYxxxZsjzList.action)上已經有中國農業大學、吉林大學以及重慶大學等3所985工程大學已經貼出招生簡章,皆要求看學測4科成績。

中國農業大學要求申請理工類科系者,須達到國、數A、英、自等4科前標;文史類科系者,須達到國、數A/B、英、社/自等4科前標。預定招收5人。該校將於4月1日至4月8日初審,暫定4月下旬網上面試。

吉林大學申請文科須達到學測國、社等2科前標,英、數A/B等2科均標;申請理科須達到學測數A、自等2科前標,國、英等2科均標。預定招收20人(原則上文科、理科各10人,每科系不超過4人)。初審合格者,面試時間、形式及相關要求以吉林大學招生網(zsb.jlu.edu.cn)上公布為準。

重慶大學要求申請理工類科系者,學測數A、自等2科前標,國、英等2科均標;申請文史類科系者,數A、社/自等2科前標,國、英等2科均標;申請藝術類科系者,國、數A/B、英等3科任1科均標。預定招收不超過30名(其中理工、文史類20名,藝術類10名)。重慶大學特別規定,申請理工、文史類科系可選擇不少於3個志願;申請藝術類科系者,僅可選擇1個志願。約4月15日可查詢初審結果,初審通過者將採網路面試。

重慶大學說明錄取原則,申請理工、文史類科系者,先看面試成績,兼顧志願順序。面試成績相同時,先看志願;若志願也相同,則依次看數學、英文、國文成績。申請藝術類科系者則看面試成績。

#申請 #類科 #系者 #前標 #學測