行政院兒權小組去年10月31日召開臨時會議,依照會議紀錄顯示,兒權小組委員建議國防教育納入高中以下教材。(李侑珊翻攝)
行政院兒權小組去年10月31日召開臨時會議,依照會議紀錄顯示,兒權小組委員建議國防教育納入高中以下教材。(李侑珊翻攝)
行政院兒權小組去年10月31日召開臨時會議,依照會議紀錄顯示,兒權小組委員建議國防教育納入高中以下教材。(李侑珊翻攝)
行政院兒權小組去年10月31日召開臨時會議,依照會議紀錄顯示,兒權小組委員建議國防教育納入高中以下教材。(李侑珊翻攝)
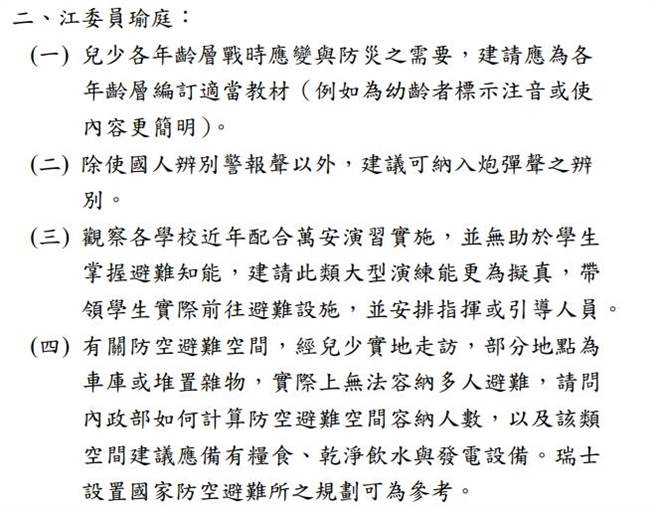
行政院兒權小組去年10月31日召開臨時會議,依照會議紀錄顯示,兒權小組委員江瑜庭建議國防教育納入高中以下教材,以及將辨別『砲彈聲』納入課程當中。(李侑珊翻攝)
行政院兒權小組去年10月31日召開臨時會議,依照會議紀錄顯示,兒權小組委員江瑜庭建議國防教育納入高中以下教材,以及將辨別『砲彈聲』納入課程當中。(李侑珊翻攝)

行政院兒權小組建議國防教育納入高中以下教材,包括幼稚園都得學習辨別砲彈聲,引起各界撻伐。行政院回應稱「並無特別提議要幼兒園幼童學習辨識『砲彈』之事」,認為媒體混淆視聽。但有家長發現,會議記錄寫明是要幼童辨識「砲彈聲」,並非行政院說的「砲彈」,直言以訛傳訛的根本是行政院。

本報獨家揭露,未來幼稚園都得學習辨別炮彈聲。對此,行政院2日以文字回應,澄清「相關報導內容所指該次會議提案人(即兒少代表委員),並無特別提議要幼兒園幼童學習辨識『砲彈』之事,而是建議國防部、教育部,將全民國防手冊用兒少、身障易懂、易讀的版本,讓兒少、身障可理解如何避難疏散。」

行政院發言人羅秉成更在聲明強調:「將之渲染為『訓練娃娃兵』云云,更是扭曲提案者的本意,也對兒少委員代表關心兒少、身障權益的努力並不公平,請勿再以訛傳訛,混淆視聽,製造無謂的爭端。」

但依照行政院會議記錄,兒權小組委員江瑜庭建議:「除使國人辨別警報聲之外,建議可納入『砲彈聲』之辨別」,很明顯與行政院的回應不同。

新北汐止家長J直說:「行政院的新聞稿講得不精確,媒體寫的是說要幼童辨識『砲彈聲』,羅秉成卻說是辨識『砲彈』,自己在那邊以訛傳訛,差一個字差很多好嗎!」

#行政院 #砲彈 #辨識 #回應 #以訛傳訛