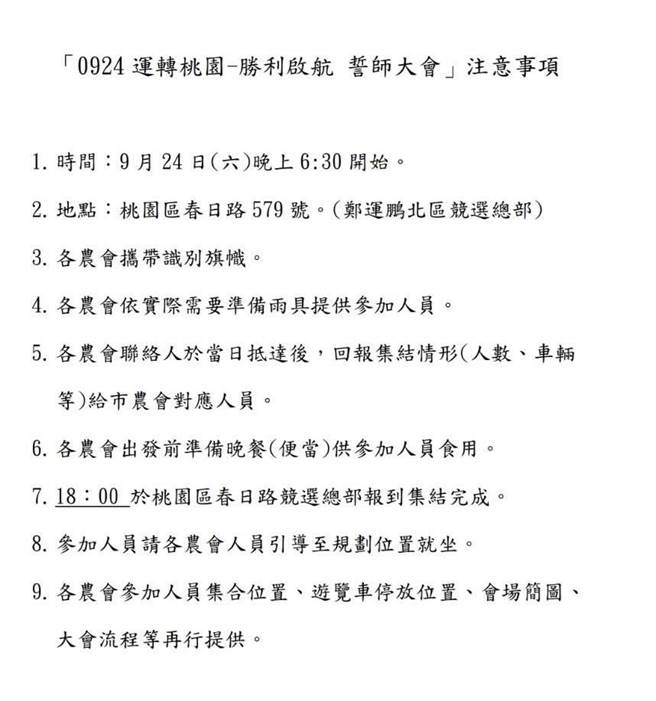
國民黨桃園市長參選人張善政競選辦公室發言人何元楷在臉書發文,爆料日前民進黨桃園市長參選人鄭運鵬舉辦誓師大會,桃園市農會發函給各區農會動員,質疑桃園市長鄭文燦是否動用市府資源,要市農會動員,痛批農會不應淪為選舉動員工具。
何元楷表示,《農會法》第3條指出,農會的主管機關在中央為行政院農委會;在直轄市為直轄市政府。桃園市農會的主管機關就是桃園市政府,而這次桃園市農會動員各區農會人員,參加鄭運鵬誓師大會,讓人合理認為桃園市政府公器私用,拿市府資源來幫鄭運鵬選舉造勢。
何元楷又說,農會的業務主要是保障農民權益、傳播農事法令以及調解農事糾紛等,也就是說農會是來幫助農民,而不是幫助選情!如今卻被拿來當作選舉動員工具,完全違背農會創立之宗旨,令人感到相當遺憾與不齒。
何元楷說,農會不該淪為選舉的動員工具,農會應該幫農民不是幫選情,桃園市府身為桃園市農會的主管機關,鄭文燦請出來說清楚!
發表意見
中時新聞網對留言系統使用者發布的文字、圖片或檔案保有片面修改或移除的權利。當使用者使用本網站留言服務時,表示已詳細閱讀並完全了解,且同意配合下述規定:
違反上述規定者,中時新聞網有權刪除留言,或者直接封鎖帳號!請使用者在發言前,務必先閱讀留言板規則,謝謝配合。