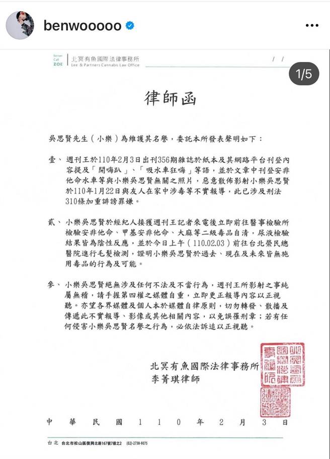
小樂律師函。(摘自IG)
小樂律師函。(摘自IG)
小樂出示台北榮總臨床毒物科毛髮檢驗報告。(摘自IG)
小樂出示台北榮總臨床毒物科毛髮檢驗報告。(摘自IG)
小樂赴醫事檢驗所進行驗尿自清。(經紀公司提供)
小樂赴醫事檢驗所進行驗尿自清。(經紀公司提供)
小樂尿液檢查報告。(經紀公司提供)
小樂尿液檢查報告。(經紀公司提供)

演歌雙棲的吳思賢(小樂),出道多年形象清新,近日回歸睽違6年的樂壇,但《周刊王》直擊,他1月22日晚間和一對男女在家中聚會時,男性友人竟在窗邊透過1個玻璃罐吞雲吐霧,警方事後觀看該影像後表示該玻璃罐應是用來吸食安非他命、俗稱「水車」的吸食器。小樂3日中午分別透過經紀公司及律師發聲明強調:「絕無進行任何違法或不當行為,也已立即前往醫事檢驗所進行尿液檢測,檢測結果皆為陰性反應。今日早上也到台北榮民總醫院進行進一步的毛髮檢測證明本人絕無施用任何毒品。」他感謝各位朋友關心,也請大家不要以訛傳訛傷害他的名譽。

●吳思賢聲明全文

有關週刊王於110年2月3日報導有關本人及友人於住處「開嗨趴」,以「友人手持安非他命水車狂吸」等聳動言詞暗示本人及友人可能涉毒一事,本人小樂吳思賢在此聲明絕無任進行何違法或不當行為。

在週刊王記者聯繫經紀人後,本人立即前往醫事檢驗所進行尿液檢測,檢測結果皆為陰性反應。今日早上也到台北榮民總醫院進行進一步的毛髮檢測證明本人絕無施用任何毒品。

再次感謝各位朋友關心,也請大家不要以訛傳訛傷害本人名譽。

●吳思賢律師函

吳思賢先生(小樂)為維護其名譽,委託本所發表聲明如下:

一、週刊王於110年2月3日出刊356期雜誌於紙本及其網路平台刊登內容提及「開嗨趴」、「吸水車狂嗨」等語,並於文章中刊登安非他命水車等與小樂吳思賢無關之照片,惡意散佈影射小樂吳思賢於110年1月22日與友人在家中涉毒等不實報導,此已涉及刑法310條加重誹謗罪嫌。

二、小樂吳思賢於經紀人接獲週刊王記者來電後立即前往醫事檢驗所檢驗安非他命、甲基安非他命、大麻等二級毒品自清,尿液檢驗結果皆為陰性反應,並於今日上午(110.02.03)前往台北榮民總醫院進行毛髮檢測,證明小樂吳思賢於過去、現在及未來皆無施用毒品的行為及可能。

三、小樂吳思賢絕無涉及任何不法及不當行為,週刊王所影射之事純屬無稽,請手握第四權之媒體自重,立即更正報導內容以正視聽。亦望各界媒體及個人本於媒體自律原則,切勿轉發、散播及傳遞此不實報導、影像或其他相關內容,以免誤罹刑章;若有任何侵害小樂吳思賢名譽之行為,必依法訴追以正視聽。

★中時新聞網關心您:保護自己、遠離毒品!

#小樂吳思賢 #檢測 #檢測 #染毒 #行為