前台東市長賴坤成稱「全運會台東選手8天僅補助4天住宿及膳食費」,台東縣府教育處體育及保健科長林邦遠出面回應並非事實。(蔡旻妤攝)
前台東市長賴坤成稱「全運會台東選手8天僅補助4天住宿及膳食費」,台東縣府教育處體育及保健科長林邦遠出面回應並非事實。(蔡旻妤攝)

前台東市長賴坤成稱「台東選手參加全運會8天僅補助4天膳宿費」,認為台東補助經費是全國最少,台東選手被糟蹋,網友留言撻伐;對此,台東縣府教育處澄清,以實際參加競賽天數請款,而明年度也將提高膳食及住宿費。

民進黨籍前台東立委、前台東市長賴坤成批「代表台東參賽要如此被糟蹋嗎?代表台東縣參加10/16-21在板橋舉辦的全國運動會選手都要出門了,台東縣教育處居然才說住宿及膳食費只補助四天」。

前台東市長賴坤成稱「全運會台東選手8天僅補助4天住宿及膳食費」。(摘自賴坤成臉書)
前台東市長賴坤成稱「全運會台東選手8天僅補助4天住宿及膳食費」。(摘自賴坤成臉書)

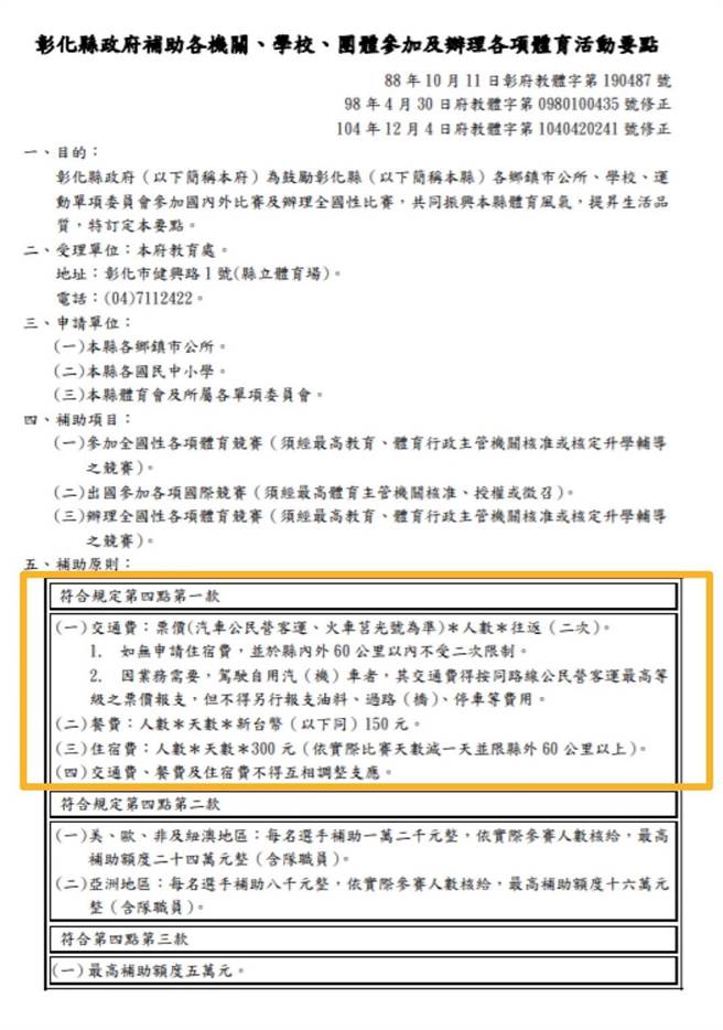
賴坤成稱台東縣補助食200元、宿500元、交通實支為全國最少,而彰化縣則分別補助食150元、宿300元、交通以莒光號為準。(摘自彰化縣政府)
賴坤成稱台東縣補助食200元、宿500元、交通實支為全國最少,而彰化縣則分別補助食150元、宿300元、交通以莒光號為準。(摘自彰化縣政府)

對此,縣府教育處體健科長林邦遠親上火線澄清,已先行預撥4天給各單項委員會,後續會依實際參加天數且含路程撥付,並委託台東縣體育會協助發放。

賴坤成稱台東縣補助食200元、宿500元、交通實支為全國最少,台北市則分別補助食210元(3餐合計)、宿400元,交通費嚴格規定學生以自強號半票計算。(摘自台北市政府)
賴坤成稱台東縣補助食200元、宿500元、交通實支為全國最少,台北市則分別補助食210元(3餐合計)、宿400元,交通費嚴格規定學生以自強號半票計算。(摘自台北市政府)

賴坤成指出「全國最寒酸的住宿500元、三餐加交通費200元也就算了,台東要提前出發,延一天回,前後八天的行程居然只補助四天,選手入決賽後的食宿費用要選手負擔嗎?…這些拒絕外縣市優渥獎金誘惑的台東子弟願意代表故鄉比賽已經很不容易了,還要選手自已張羅食宿」,引發網路撻伐聲浪。

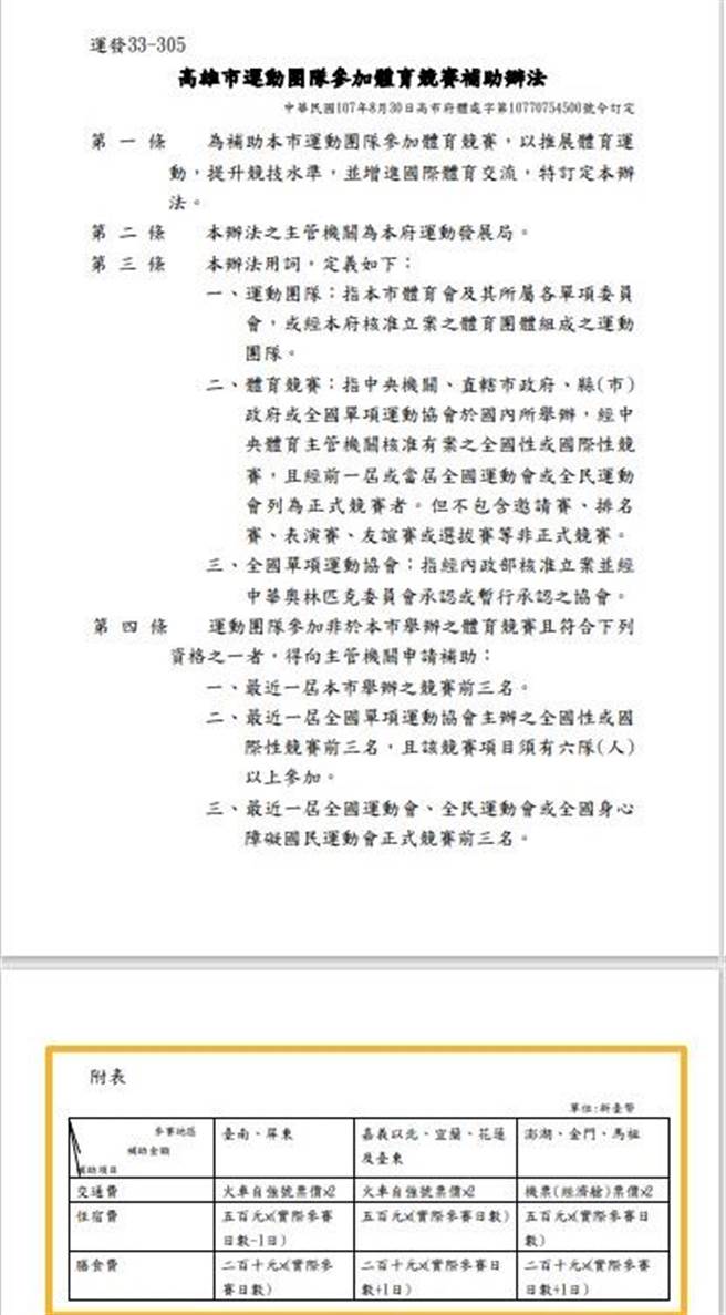
賴坤成稱台東縣補助食200元、宿500元、交通實支為全國最少,高雄市則分別補助食210元(3餐合計)、宿500元。(摘自高雄市政府)
賴坤成稱台東縣補助食200元、宿500元、交通實支為全國最少,高雄市則分別補助食210元(3餐合計)、宿500元。(摘自高雄市政府)

據了解,台東縣補助費相較台北、高雄等都會地區差異不大。台東補助選手膳食費每人每日200元、住宿費500元,交通費核實補助;而台北市補助食、宿費分別為210元(早餐50元,午、晚餐80元)、400元,交通費嚴格規定學生以自強號半票計算;高雄市分別為210元、500元、交通以自強號票價計算;另彰化縣則為食150元、宿300元、交通以莒光號為準。

林邦遠指出,有關膳費部分先期預撥給各單項委員會的天數為4天,後續比賽天數的經費請款方式,已於通訊群組內說明,請各單項委員會先行墊付,俟競賽結束後再依實際參加競賽天數(含路程)向教育處請款,明年度也將提高住宿費為700元及膳費為300元,鼓勵選手以平常心參賽。

據悉,110年全國運動會將從16日至21日於新北市舉行,台東縣代表隊總計230位隊職員,分別參加田徑、柔道、角力、舉重、游泳、射擊等16個競賽項目。其中有國家級舉重選手郭婞淳、男子組田徑跳遠林鴻敏、男子組射擊金利偉華、女子組田徑100公尺跨欄林詩亭、女子田徑400公尺跨欄羅佩琳、男子組柔道第5級張巍逞等多位優異選手參賽。

#選手 #台東 #補助 #全運會 #賴坤成