前台北市長柯文哲任內的京華城案和北投士林科技園區T17、18地上權案,爭議持續延燒,柯文哲對此也說,將會議記錄上網公開就好。國民黨議員游淑慧爆出,會議紀錄不僅全部省略,在2次選舉年接連放寬容積率,且關鍵會議官方委員75%集體請假神隱,形成外部委員全出席,市府代表都請假的詭異情形,最後會議還是照常通過。
游淑慧狠酸,柯這麼靠勢的嗆聲,其實此地無銀三百兩,誰會笨到在官方會議記錄留下暗盤交易討論,當然是官式記錄做好做美。但她仍從京華城會議記錄發現3個猫膩,包含調出當年關鍵會議記錄,但這麼重大的案子,討論過程居然全部省略、沒有記錄,也難怪柯文哲不怕公布;柯市府2018、2022年都提高1次京華城的容積率,每逢大選就佛心。
她說,疑點3,關鍵會議官方委員居然75%集體請假神隱,形成外部委員全出席,市府代表都請假的詭異,但最後會議還是照開、照通過。這樣的出席情形非常少見,是官員代表不想出席,又怕出席人數不足,只好全力動員外部委員的出席率,目的就是開得成、過得了。
游淑慧痛批,集體請假某一個程度是消極放水,這是來自柯文哲的不作為、默許,還是指示呢?曾批官商是拿著刀叉吃人肉的柯文哲,結果自己卻是邊吃邊罵?
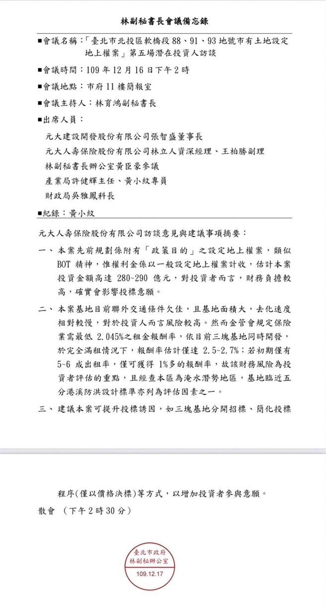
另,北士科2度流標後,柯文哲曾拜訪潛在投標人包含元大人壽和新光人壽。民進黨議員許淑華也曬出北市府與元大的訪談紀錄,她質疑,元大發聲明,稱沒有與柯市府談過北士科案,那怎麼會有這張「訪談記錄」?到底誰在說謊?
發表意見
中時新聞網對留言系統使用者發布的文字、圖片或檔案保有片面修改或移除的權利。當使用者使用本網站留言服務時,表示已詳細閱讀並完全了解,且同意配合下述規定:
違反上述規定者,中時新聞網有權刪除留言,或者直接封鎖帳號!請使用者在發言前,務必先閱讀留言板規則,謝謝配合。